电信喜兔卡怎么样?电信喜兔卡是中国电信推出的19元包50G通用流量和30G定向流量的手机流量套餐卡。号卡套餐享受5G网络服务,体验5g高速流量。号卡可正常拨打和接听电话,可正常发送接收短信。下面就由选卡网给大家介绍一下电信喜兔卡套餐内容吧!
套餐详情
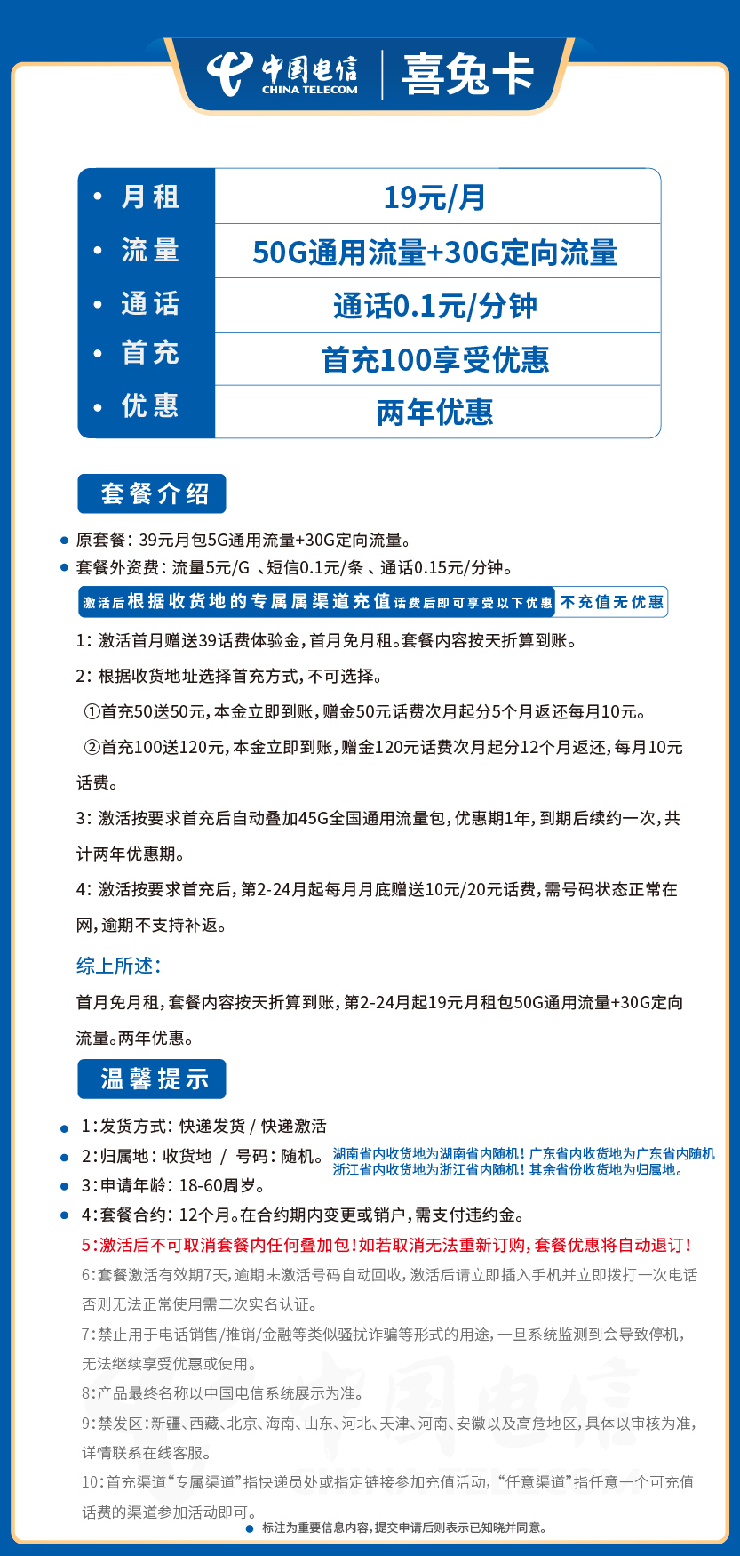
电信喜兔卡是两年优惠套餐。套餐外资费流量超出后每5元/G,短信和彩信为0.1元/条,国内通话为0.1元/分钟。号码随机,号卡归属地随机不可选。30G全国定向流量包含抖音、快手、腾讯视频、优酷、百度、网易、头条系等。套餐内流量不支持次月使用,不可结转次月使用。运营商要求务必完成首冲50参与活动。

优惠说明
原套餐:39元/月包5G通用流量+30G定向流量。
现套餐:激活后在专属渠道充值100元话费后,可享受以下优惠。
1:激活后首月赠送39元体验金,仅限抵扣首月月租。套餐内容按天折算到账;
2:根据收货地址选择首充方式,不可选择。①首充50送50元,本金立即到账,赠金50元话费次月起分5个月返还每月10元话费。②)首充100送120元,本金立即到账,赠金120元话费次月起分12个月返还,每月10元话费。
3:激活首充后自动叠加45G通用流量包,优惠期24个月;
4:激活首充后次月起店铺每月月底赠送10/20元话费,共赠送23个月。需号码状态正常,不正常不返且无法补返!
综上:首月免月租使用,第2-24月起每月需缴纳19元/月,优惠到期后恢复为原套餐。每月可使用50G通用流量和30G定向流量。两年优惠套餐。
温馨提示
1:激活后首月流量、通话、月租按天折算,手机营业厅可查;
2:号码随机,号卡归属地随机发货,收到后请在15天内完成激活,逾期后此卡将无法激活使用;
3:套餐申请后通过顺丰快递发货,收到卡后快递员激活;
4:套餐合约期12个月。
5:此套餐号卡办理年龄:18岁-60周岁;
6:激活后7天内请勿更换手机卡槽,如收到运营商二次实名短信,请务必按照要求完成;
7:号卡禁止号卡买卖,禁止用于诈骗或骚扰等违法犯罪行为,违反法律法规将依法追究刑事责任!
8:不发货地区: 北京、海南、山东、河北、天津、西藏、河南、安徽以及偏远地区,具体可发货地区以实际审核为准或咨询选卡 网客服。
申请方式
电信喜兔卡免费申请链接:立即申请
扫一扫申请:
关注”选卡“微信公众号关注最新号卡套餐优惠信息。
以上内容就是关于电信喜兔卡的套餐介绍和申请方法。如有疑问,可联系选卡网客服进行咨询。
本文章是由作者:选卡网 原创,如若转载,请注明内容出处:https://www.ixuanka.com/n/11578.html
